【常规服】本周维护内容预览(2025.10.13)

查看数: 325 | 评论数: 0 | 收藏 0
关灯 | 提示:支持键盘翻页<-左 右->
    组图打开中,请稍候......
发布时间: 2025-10-13 18:49

正文摘要:

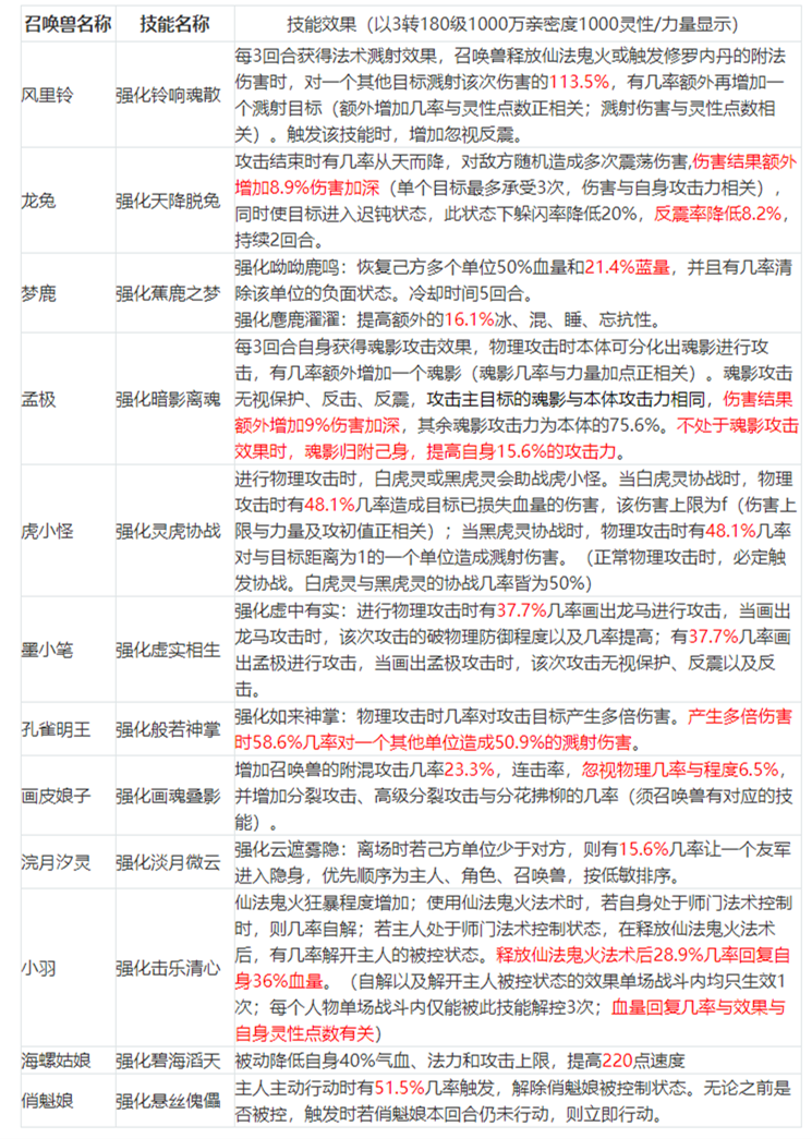
本帖最后由 慕仪 于 2025-10-13 18:51 编辑 导读:各位玩家,大家好!!又到了每周的维护预览时间! 各位玩家,大家好!!   又到了每周的维护预览时间! 以下是本周维护内容:   一、全服放出内容:   1 ...

回复

快速回复 返回顶部 返回列表